My Production Brief
An explanation of the coursework briefs and its requirements for Component 3.
The coursework part of Film Studies is Component 3 and it makes up 30% of the final grade (60 marks). This component consists of a 2 minute to 2 and a half minute film, a series of blogs to show the process and an evaluative analysis at the end. The production part is marked out of 40 marks, and the evaluative analysis is out of 20
The Production Brief:
A film extract from one of the following genres of film:
Action
Horror
Romance
Science fiction
The teenage film
The extract must take the form of one of the following two options:
The opening of the film.
An extract from any part of the film which creates suspense and tension.
The extract must be between 2 minutes and 2 minutes 30 seconds.
Component 3 is made up of six elements:
Element 1: Research
Element 2: Pre-Production
Element 3: Production
Element 4: Post-Production
Element 5: Evaluative Analysis
Element 6: Submission
Element 1: Research
Firstly, I have to choose one of the 5 genres picked out by the exam board (Action, Horror, Romance, Science fiction, The Teenage Film). Then I have to research the specific genre conventions and watch multiple films in the genre. The film I create must clearly belong to one of the genres. I will then choose 3 feature-length films to watch in my chosen genre and I must produce a response for each one.
Element 2: Pre-Production
Pre-Production consists of detailed and illustrated entries explaining the process of the film making. The mandatory blog posts are: Production Idea, Treatment, Pitch, Pitch Reflections, Action points and preparation possibilities, Research into equipment, Location scout, Casting, Finalised screenplay and Storyboards. These are essential for the creation of the film. However the other posts I can write about are:
Research into screenplay conventions
Research into storyboarding conventions
Research into lighting
Filmed rehearsals
Filmed screenplay read-through
Practise shots
Wardrobe and prop acquisition
Make up
Special effects
Soundtrack research
Element 3: Production
This element is about filming the film that fits the brief. There are multiple rules though.
Participants:
Learners must be responsible for the camerawork and editing of their short film. Unassessed participants may act in, or appear in, the film. Performance skills will not, however, be assessed in the production. Although there is no explicit requirement for independent lighting or independent sound, if either of these is required unassessed assistants may operate lighting and/or sound equipment provided they are under the direction of the assessed learner.
Learners are encouraged to put into practice an appropriate range of camera shots and editing techniques in their production, applying their knowledge and understanding of cinematography, mise-en-scène, editing and sound.
I am also able to use non-original materials under certain conditions:
A soundtrack from existing sources (music or music from a film) may be used provided it is appropriately acknowledged on the relevant form and used for education purposes only.
Af use outside education purposes is envisaged (e.g. uploading to YouTube or similar), normal copyright restrictions must be followed.
Up to ten seconds (maximum) of found visual material may be used if its use is integral to the genre-based film extract (which could either be a shot or shots which would be impossible to film or found footage such as a news extract).
If found footage is used, it must be excluded from the specified length of the production. All use of material which is not the candidate's own must be acknowledged on the relevant form accompanying the submission of work for assessment.
Element 4: Post-Production
The post-production part mostly consists of editing the footage from element 3. This can have a huge impact on our grade.
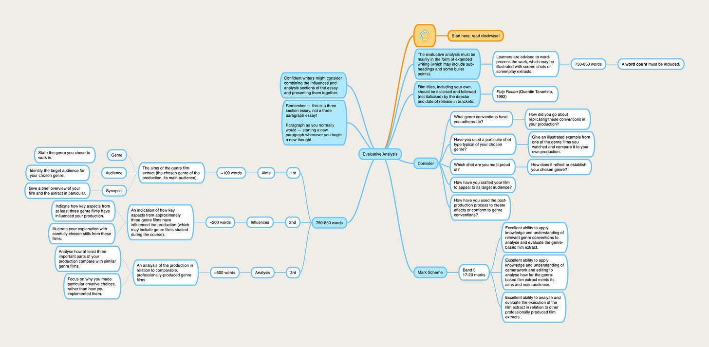
Element 5: Evaluative Analysis
This element is where I will write an essay evaluating my film and filming decisions. The requirements from the exam board are:
Learners must complete an evaluative analysis of their production of between 750 and 850 words.
This will include reference to:
The aims of the genre film extract (the chosen genre of the production, its main audience).
An indication of how key aspects from approximately three genre films have influenced the production (which may include genre films studied during the course).
An analysis of the production in relation to comparable, professionally-produced genre films.
The evaluative analysis must be mainly in the form of extended writing (which may include sub-headings and some bullet points). Learners are advised to word-process the work, which may be illustrated with screen shots or screenplay extracts. In the case of screenplay extracts used to illustrate the evaluative analysis, these are excluded from the word limit of 750-850 words.
Element 6:
For the final part of Component 3, I will have to submit 3 pieces of work, each before its specific deadline. The first is a cover sheet, which is mostly completed by our teacher. The second is the short film which will be uploaded to a shared OneDrive folder. The third is the evaluative analysis which will also be uploaded to a shared OneDrive folder. However the maximum file size is 500mb.
Filming:
The majority of the time, the filming will be done on our school iPads, however if alternative cameras are available, we can use that. But, the app, Luma Fusion is required for the editing of the film.


